江苏省泰州市中级人民法院公告
(2017)苏12民初51号
本院于2017年7月6日立案受理原告江苏省人民政府与被告安徽海德石油化工有限公司环境污染责任纠纷(环境民事公益诉讼)一案。依照《最高人民法院关于审理环境民事公益诉讼案件适用法律若干问题的解释》第十条规定,依法有权提起诉讼的其他机关和社会组织可以在公告之日起三十日内,向本院申请参加诉讼。经审查符合法定条件,列为共同原告;逾期申请的,不予准许。
联系人:蔡鹏,江苏省泰州市行政审判庭法官助理。
联系电话:86391916。
联系地址:江苏省泰州市凤凰东路52号,江苏省泰州市中级人民法院。
特此公告。
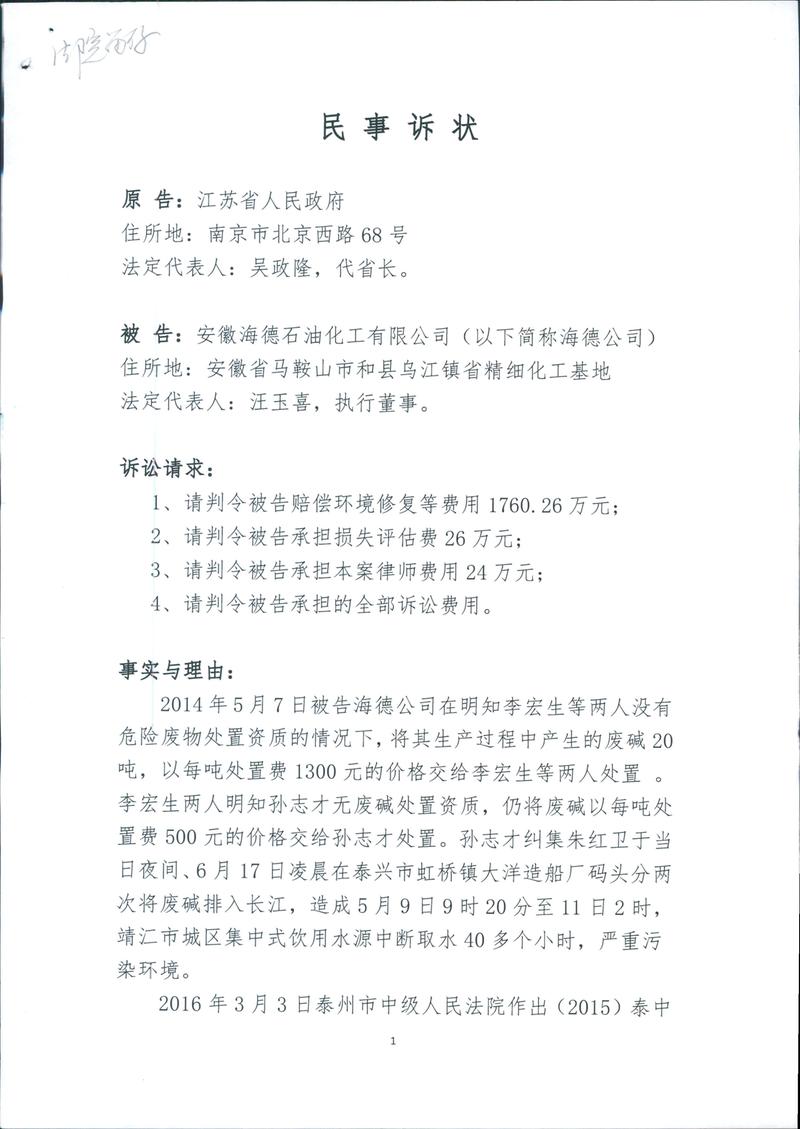
附件:民事诉状
2017年7月19日



【打印此页】
【关闭窗口】